本篇文章給大家分享的是有關Netty組件中怎么注冊Channel,小編覺得挺實用的,因此分享給大家學習,希望大家閱讀完這篇文章后可以有所收獲,話不多說,跟著小編一起來看看吧。
建網站原本是網站策劃師、網絡程序員、網頁設計師等,應用各種網絡程序開發技術和網頁設計技術配合操作的協同工作。創新互聯公司專業提供網站設計制作、網站制作,網頁設計,網站制作(企業站、響應式網站開發、電商門戶網站)等服務,從網站深度策劃、搜索引擎友好度優化到用戶體驗的提升,我們力求做到極致!
一、EventLoopGroup類圖概覽
在客戶端示例代碼中的中實例化了NioEventLoopGroup,接下來分析下該實例化過程。
EventLoopGroup workerGroup = new NioEventLoopGroup();
Bootstrap b = new Bootstrap();
b.group(workerGroup);
從以下類圖結構io.netty.util.concurrent.AbstractEventExecutorGroup分支主要負責多線程任務的處理;io.netty.channel.EventLoopGroup分支主要負責Channel相關的注冊。MultithreadEventExecutorGroup與MultithreadEventLoopGroup分別繼承和實現了上面AbstractEventExecutorGroup和EventLoopGroup,將其負責的功能進行融合。

二、構造函數解讀



構造函數
nThreads:eventLoopThreads線程數量,默認值0時取CPU核數的2倍,可以通過參數io.netty.eventLoopThreads指定
Executor:默認ThreadPerTaskExecutor
SelectorProvider默認SelectorProvider.provider(),用于開啟Selector和Channel
SelectStrategyFactory:SelectStrategy工廠類,默認DefaultSelectStrategyFactory
EventExecutorChooserFactory:EventExecutor選擇器,默認為DefaultEventExecutorChooserFactory
三、初始化EventExecutor數組


代碼解讀
EventExecutor[] children:數組大小為nThreads,默認為CPU核數乘以2。
EventExecutor繼承了EventExecutorGroup本質上為線程框架類Executor
children[i]:數據元素為EventLoop,本示例中為NioEventLoop。
NioEventLoop繼承了SingleThreadEventLoop,SingleThreadEventLoop同時繼承和實現了EventExecutor和EventLoop。即:NioEventLoop擁有了線程類框架處理多線程任務的能力和處理Channel能力。

備注:本文中EventExecutor數組children的元素為NioEventLoop,NioEventLoop同時擁有線程框架能力和Channel注冊等處理能力。
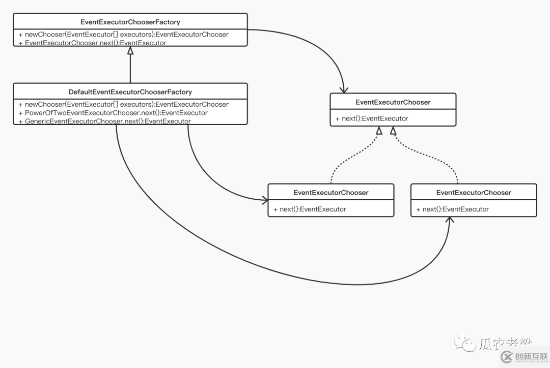
四、EventExecutor選擇器
第三部分對EventExecutor[] children進行初始化分析,然在使用時如何選擇其中一個元素呢?
在初始化過程中有以下一行代碼,用于初始化EventExecutorChooser。
chooser = chooserFactory.newChooser(children);
五、Channel注冊
Channel注冊入口

選擇EventLoop
本文為NioEventLoop

綁定Channel到EventExecutor
通過DefaultChannelPromise綁定Channel到EventExecutor(NioEventLoop)

將Channel注冊到Selector

以上就是Netty組件中怎么注冊Channel,小編相信有部分知識點可能是我們日常工作會見到或用到的。希望你能通過這篇文章學到更多知識。更多詳情敬請關注創新互聯行業資訊頻道。
當前標題:Netty組件中怎么注冊Channel
鏈接URL:http://www.yijiale78.com/article14/jcshde.html
成都網站建設公司_創新互聯,為您提供外貿網站建設、云服務器、App設計、網站設計公司、移動網站建設、服務器托管
聲明:本網站發布的內容(圖片、視頻和文字)以用戶投稿、用戶轉載內容為主,如果涉及侵權請盡快告知,我們將會在第一時間刪除。文章觀點不代表本網站立場,如需處理請聯系客服。電話:028-86922220;郵箱:631063699@qq.com。內容未經允許不得轉載,或轉載時需注明來源: 創新互聯