Java集合是java提供的工具包,包含了常用的數據結構:集合、鏈表、隊列、棧、數組、映射等。Java集合工具包位置是java.util.*
高州ssl適用于網站、小程序/APP、API接口等需要進行數據傳輸應用場景,ssl證書未來市場廣闊!成為成都創新互聯的ssl證書銷售渠道,可以享受市場價格4-6折優惠!如果有意向歡迎電話聯系或者加微信:028-86922220(備注:SSL證書合作)期待與您的合作!
Java集合主要可以劃分為4個部分:List列表、Set集合、Map映射、工具類(Iterator迭代器、Enumeration枚舉類、Arrays和Collections)。
Java集合工具包框架圖(如下):

看上面的框架圖,先抓住它的主干,即Collection和Map。
Collection接口、子接口以及實現類
Collection接口
是List、Set和Queue接口的父接口
定義了可用于操作List、Set和Queue的方法-增刪改查
Collection接口API中定義的方法如下:

List接口
List是元素有序并且可以重復的集合,被稱為序列
List可以精確的控制每個元素的插入位置,或刪除某個位置元素
List接口的常用子類:
ArrayList
LinkedList
Vector
Stack
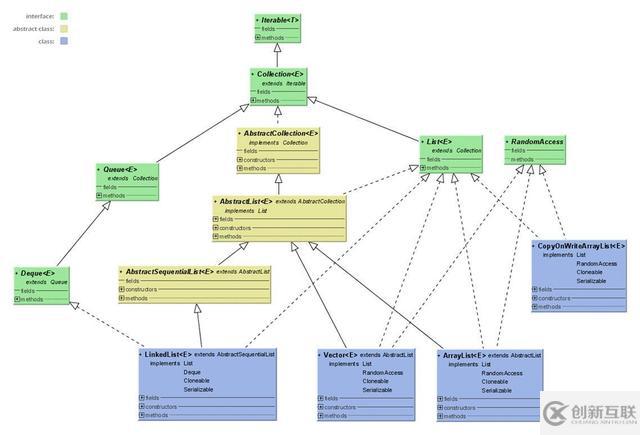
下圖是List的JDK源碼UML圖。

Set接口
Set接口中不能加入重復元素,無序
Set接口常用子類:
散列存放:HashSet
有序存放:TreeSet
下圖是Set的JDK源碼UML圖。

Map和HashMap
Map接口
Map提供了一種映射關系,其中的元素是以鍵值對(key-value)的形式存儲的,能夠實現根據key快速查找value
Map中的鍵值對以Entry類型的對象實例形式存在
鍵(key值)不可重復,value值可以
每個建最多只能映射到一個值
Map接口提供了分別返回key值集合、value值集合以及Entry(鍵值對)集合的方法
Map支持泛型,形式如:Map
HashMap類
HashMap是Map的一個重要實現類,也是最常用,基于哈希表實現
HashMap中的Entry對象是無序排列的
Key值和Value值都可以為null,但是一個HashMap只能有一個key值為null的映射(key值不可重復)
下圖是Map的JDK源碼UML圖

Comparable和Comparator
Comparable接口——可比較的
實現該接口表示:這個類的實例可以比較大小,可以進行自然排序
定義了默認的比較規則
其實現類需要實現compareTo()方法
compareTo()方法返回正數表示大,負數表示小0表示相等
Comparator 接口——比較工具接口
用于定義臨時比較規則,而不是默認比較規則
其實現類需要實現compare()方法
Comparable和Comparator都是Java集合框架的成員
Iterator接口
集合輸出的標準操作
標準做法,使用Iterator接口
操作原理:
Iterator是專門的迭代輸出接口,迭代輸出就是將元素一個個進行判斷,判斷其是否有內容,如果有內容則把內容取出。
集合的作用
在類的內部,對數據進行組織;
簡單而快速的搜索大數量的條目;
有的集合接口,提供了一系列排列有序的元素,并且可以在序列中間快速的插入或者刪除有關元素;
有的集合接口,提供了映射關系,可以通過關鍵字(key)去快速查找對應的唯一對象,而這個關鍵字額可以是任意類型。
與數組的對比—————為何選擇集合而不是數組
數組的長度固定,集合長度可變
數組只能通過下標訪問元素,類型固定,而有的集合可以通過任意類型查找所映射的具體對象。
整理的集合框架思維導圖
同時給大家推薦一個架構交流學習群:371067604,里面會分享一些資深架構師錄制的視頻錄像:有Spring,MyBatis,Netty源碼分析
,高并發、高性能、分布式、微服務架構的原理,JVM性能優化這些成為架構師必備的知識體系。還能領取免費的學習資源,相信對于已經工作
和遇到技術瓶頸的碼友,在這個群里會有你需要的內容。
點擊鏈接加入群聊【享學-Java技術交流群】:https://jq.qq.com/?_wv=1027&k=5fX2KCQ

文章標題:Java集合干貨系列-集合總體大綱
當前鏈接:http://www.yijiale78.com/article24/gjhdje.html
成都網站建設公司_創新互聯,為您提供品牌網站設計、網站設計公司、商城網站、面包屑導航、微信公眾號、網站制作
聲明:本網站發布的內容(圖片、視頻和文字)以用戶投稿、用戶轉載內容為主,如果涉及侵權請盡快告知,我們將會在第一時間刪除。文章觀點不代表本網站立場,如需處理請聯系客服。電話:028-86922220;郵箱:631063699@qq.com。內容未經允許不得轉載,或轉載時需注明來源: 創新互聯