2021-02-18 分類: 網站建設
近日,由國務院發展研究中心國際技術經濟研究所主辦的“中國智能化轉型與技術創新高層研討會”在北京召開,同時正式對外發布《中國云計算產業發展白皮書》(以下簡稱《白皮書》)。
云計算已經成為中國產業數字化轉型、智能化升級的技術底座,《中國云計算產業發展白皮書》的發布為我們全面了解我國云計算產業實力和數字經濟水平提供了有益的參考。白皮書從國際國內的發展分析入手,對中國云計算產業發展狀況與未來趨勢進行了深入分析,并對中國云計算產業發展提出了富有建設性的建議。
當前,全球數字經濟蓬勃發展,無論是歐美發達國家,還是中國,都將數字經濟作為下一階段發展重點。正如傳統經濟需要基礎設施能力的支撐,數字經濟時代,也需要數字基礎設施的支撐。國務院發展研究中心認為,以“5G+云+AI”等新一代信息技術,以及它們的交叉融合,正在成為數字經濟經濟時代的新基礎設施,也推動企業數字化、智能化升級的重要引擎。
通過調研,國務院發展研究中心得出結論:中國云計算等新興技術產業正在快速增長,對企業轉型、升級、創新有極大的推動作用。同時我們也發現,目前云計算產業規模與歐美國家還存在較大差距,中國企業上云率也處于較低水平,自主可控能力也有待加強。本報告將包含以下三個部分:背景分析(國際與國內)、中國云計算產業發展狀況與未來趨勢、中國云計算產業發展建議。
一、云計算產業發展的環境分析
1.國際云計算發展情況
根據著名經濟學家卡蘿塔·佩雷斯的論述,人類進入工業社會后,經歷了五次產業周期變革,每個周期大致50-60年,前30年為基礎技術的發明階段,后30年為技術加速應用階段。
當前,世界正處于從上世紀80年代開始的ICT產業發展周期后30年,信息新技術在各領域加速落地,互聯網、移動互聯網、物聯網等應用不斷深化,數字經濟逐漸興起并快速發展。
從云計算的國際發展環境看,全球數字經濟蓬勃發展,云計算作為數字經濟基礎設施被賦予新的使命。埃森哲所做關于數字經濟的研究顯示,對于數字經濟來說,云計算不僅僅是實現IT資源池化、提升性能、降低成本和簡化管理的工具,更重要的是為產業數字化轉型提供豐富的服務。
隨著國家間的科技角力持續深化和產業升級的不斷推進。世界主要國家已充分認識到云計算的基礎作用,紛紛加大對云計算產業的扶植力度,出臺一系列政策措施和規劃推動本國云產業發展,進而驅動數字經濟持續發展。
美國方面,2008年全球金融危機爆發,美國政府開始正視經濟過度依賴服務業等第三產業所帶來的后果,重新重視制造業,并出臺了一系列措施。美國政府推動制造業企業將云計算、大數據和傳感控制等技術應用于大量制造場景中,從而促進制造業的數字化轉型。
在歐盟,以德國為例,在德國制造業轉型升級的過程中,云計算起到了至關重要的作用,賦能新型制造系統改變既有生產方式,大幅提升了德國制造業的生產效率,從而帶動德國制造業價值鏈升級。
2.國內云計算發展情況
從用戶接受度層面來看,根據調研數據以及綜合IDC和Gartner等機構的研究,中國行業用戶認為云計算已經成為企業數字化轉型的核心基礎設施,原因如下:
首先,我國各行業企業IT基礎架構向云遷移已經成為主流趨勢,各行業業務系統上云率不斷提升,而隨著數字化轉型需求的深入,云計算在數字化轉型和智能化升級過程中將得到更廣泛的應用。
其次,數字化轉型的前提是對企業資源的優化,而云計算以其強大的彈性和高可拓展性,不僅可以實現IT資源優化,更可以實現規模效應大化。
第三,云計算這種IT形態可以帶來更多的業務創新機會。如金融行業可以利用云平臺開發、測試并上線新的金融互聯網服務,制造業可以利用云計算為客戶定制化設計、生產產品。
同時,新一代信息技術正朝著深度融合的方向發展。其中,“5G+云+AI”的組合最具代表性,以5G為代表的CT通信技術,以AI為代表的IT信息技術,和以云為代表的底座平臺技術,三者彼此間緊密融合,會釋放出巨大能量,推動我國數字經濟發展。
新型技術賦能等成為數字化轉型的必要條件。云計算產業作為企業數字化轉型的核心基礎設施地位至關重要,從國家安全、產業健康可持續發展的角度來看,云計算產業中的芯片、IT基礎設施等環節的自主可控是保障云計算產業發展、助力實現企業數字化轉型的必要條件之一。
二、中國云計算產業發展現狀與未來趨勢
1.中國云計算產業發展現狀
近年來,在政府、產業的雙重推動下,云計算技術在我國得到迅速推廣。綜合我們調研和中國信息通信研究院、IDC等研究機構發布的數據顯示,2018年中國云計算產業規模達到962.8億元人民幣。
從區域角度來看,華北、華東、華南是中國云計算產業的發展的主導區域。主要是因為這些區域集中了中國主要的互聯網企業和金融、消費品、制造等行業用戶,其中,華北地區份額高,占23.1%
從行業角度來看,當前,中國云計算的主要用戶集中在互聯網、交通、物流、金融、電信、政府等領域。近年來,各行業的數據量激增,更多領域開始利用云計算技術挖掘數據價值。因此,值得留意的一個現象是,盡管互聯網行業仍然是云計算產業的主流應用行業,但是交通物流、金融、制造、政府等行業、領域的云計算應用水平正在快速提高,占據更重要的市場地位。如果我們將之前以互聯網應用推動的云稱為云1.0,那么現在傳統政企市場推動的云則邁向了2.0階段。
從產業結構來看,云計算產業鏈可以分為:上游核心硬件(芯片:CPU、閃存,內存)、中游IT基礎設備(服務器、存儲設備、網絡設備等)、下游云生態(基礎平臺、云原生應用等)三部分。
基于這樣的分類,我們看下中國云計算產業鏈基本情況。
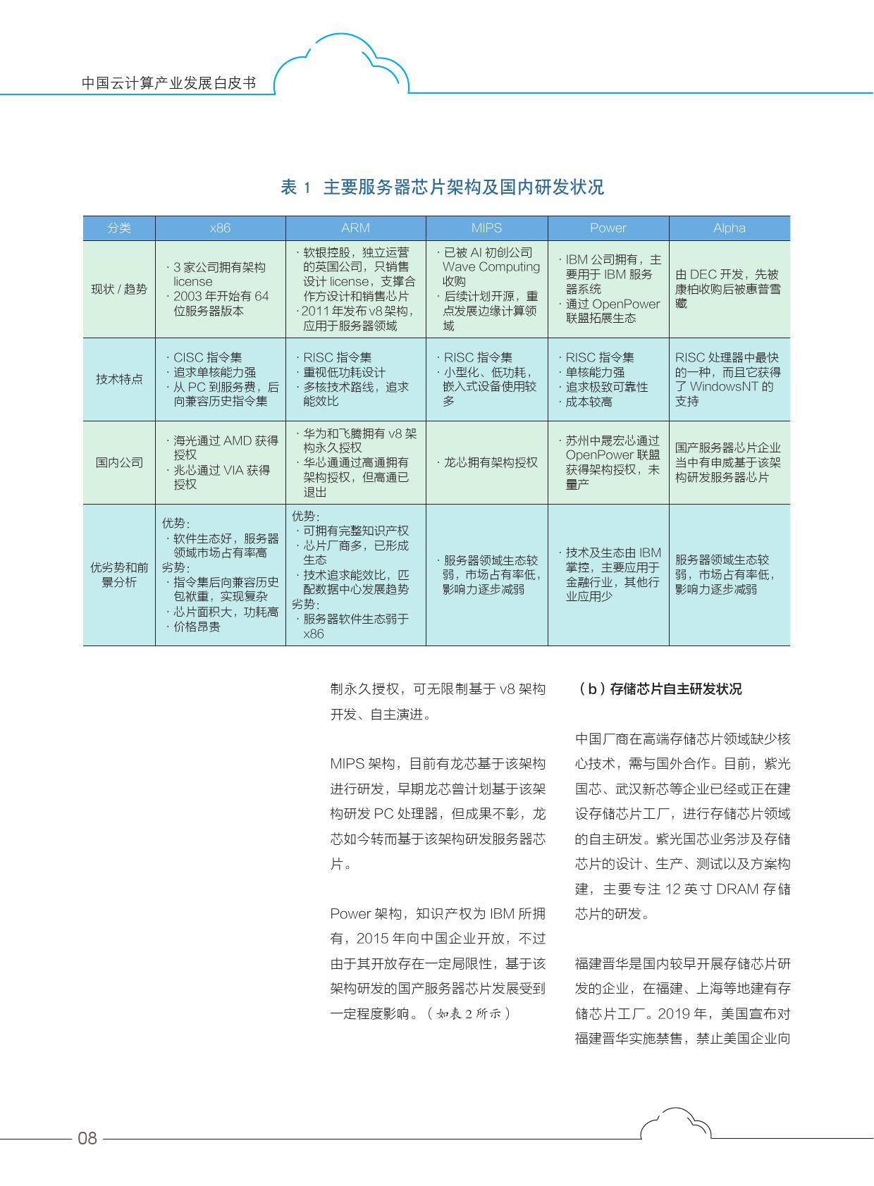
上游核心硬件方面,在云計算領域,芯片產業仍是重中之重,處于云計算產業的上游位置,芯片的研發力直接影響著云計算產業的發展水平。而囿于我國芯片產業整體發展較為薄弱的境況,我國云計算產業上游芯片的自主研發能力與發達國家相比仍有一定差距。這里的芯片包括服務器芯片和存儲芯片。我國服務器芯片自主研發主要有以下幾種方向:Alpha架構、ARM架構、MIPS架構、X86架構、Power架構,涌現出基于MIPS的龍芯、基于X86的兆芯、基于ARM的天津飛騰和華為鯤鵬920以及基于Alpha架構的成都申威等.基于精簡指令集(RISC)原則的開源指令集架構RISC-V也獲得眾多國內科技公司的關注。
中國廠商在高端存儲芯片領域缺少核心技術,需與國外合作。目前,紫光國芯、武漢新芯等企業已經或正在建設存儲芯片工廠,進行存儲芯片領域的自主研發。紫光國芯業務涉及存儲芯片的設計、生產、測試以及方案構建,主要專注12英寸DRAM存儲芯片的研發。福建晉華是國內較早開展存儲芯片研發的企業,在福建、上海等地建有存儲芯片工廠。
中游IT基礎設備方面,近年來,國內服務器和存儲廠商大力投入研發資源,進行自主可控技術研發,以服務器領域為例,綜合多家市場機構的研究結果顯示,當前,除核心芯片之外,我國服務器零部件國產化率已經超過60%,這些產品的應用,帶動了國內相關市場的發展,使得國內相關廠商在中國服務器和存儲市場占據重要地位。
下游云生態方面,當前,國內主要云服務提供商正通過自主研發在云生態系統建設方面不斷努力。我國各行業應用絕大多數是基于Windows和X86架構運行,這些商用技術一旦被限制,會給各行業應用系統運行帶來巨大風險。因此,構建開放的云生態,就成為我國云計算產業最重要、最長遠的發展任務。
目前起步比較早的是基于ARM架構開放性授權機制的生態圈建設,華為、天津飛騰等都已經在ARM指令集的發展中做出了貢獻,隨著華為、天津飛騰等國內廠商市場占有率不斷提高,對ARM指令集發展的話語權將逐步增大,有利于通過市場實現對上層生態的影響力。
2.中國云計算產業的特點
第一,國內云計算產業盡管呈快速增長,但產業規模與歐美國家還存在較大差距。例如,與美國相比,2018年中國云計算市場規模僅相當于美國云計算市場的8%左右,這與同期中國GDP約占美國GDP的66%的現狀差別顯著。
第二,相較于發達國家,中國企業上云率還處于較低水平。根據麥肯錫等研究機構的數據顯示,2018年,美國企業上云率已經達到85%以上,歐盟企業上云率也在70%左右。而據我們的調研以及相關組織和機構的不完全統計,2018年,中國各行業企業上云率只有40%左右。盡管用戶已經認識到云的作用,但是體現在行動上,在數字經濟核心基礎設施建設方面還有較長的路要走。
第三,云計算已成為政府和企業提升工作效率和服務能力的重要手段。現階段,隨著數字化轉型的不斷深入,云計算技術與政府和大型企業的業務不斷融合,用戶已經充分認識到云計算的價值,它已成為政府和企業提升工作效率和服務水平的重要手段。
3.中國云計算產業未來趨勢
在產業規模方面,數字經濟將是引領中國云計算產業快速發展的重要推手。在技術應用領域,新技術和新應用的交叉融合也將給云計算市場帶來新的活力,邊緣計算、面向人工智能和機器學習的并行發展有望繼續拉動市場保持增長;5G也將拉動新的基礎設施增長,推動新應用創新,帶動智能網聯車等新應用與云計算的融合,為市場打開新的上升空間。綜合中國信通院、IDC等研究機構的數據,我們預計到2023年,中國云計算產業規模將超過3000億元人民幣。在產業發展趨勢方面,預計2023年政府和企業上云率將超過60%,上云深度將有較大提升。
未來,隨著我國政府和企業業務創新、流程重構、管理變革的不斷深化,同時伴隨數字化、網絡化、智能化轉型需求的提升,將帶動政府和大型企業上云趨勢加速發展,上云將進入常規化階段。綜合工信部等部門和研究機構的數據顯示,預計到2023年中國政府和大型企業上云率將超過60%。
在調研過程中,我們發現,在應用層面,安全可控也將成為中國政企用戶上云需要考慮的一個重要問題。鑒于云計算承載的業務應用日益增強的重要性,和全球技術格局的風云變化,政府和大型企業用戶對云計算技術的自主、安全、可控要求會隨之提升,特別是對運行著政府和企業的核心應用與數據的關鍵信息系統,自主可控的要求會更高,甚至需要包括芯片、IT基礎設備以及生態系統等各環節全流程全部實現自主可控,才能保證業務的穩定發展。因此,全棧自主可控的云計算平臺將成為政府和大型政企的主流IT基礎設施的重要評估標準。
三、中國云計算產業發展建議
1.要持續強化政府引領,設立云計算產業宏觀目標,穩步提升上云率
云計算產業作為數字經濟的基礎,未來將是國家間的核心競爭力之一。綜合世界主要國家發展云計算產業、新興技術的歷程,前期無一例外都是政府引領,政策推動。
我國當前還遠未達到“政府主導應用向市場主導應用過渡”的階段,應繼續發揮政府引領作用,從國家層面建立云計算產業發展戰略,制定明確的發展目標和實現目標的規劃與策略,將提升上云率按不同層次分解到各個行業和部門,通過加強宣傳培訓,強化購買服務投入、擴大產業競爭力激勵等措施推動我國云計算產業快速發展。
2.要打造良好的云計算產業發展環境,夯實云計算應用基礎是前提
當前全球面臨的阻礙云計算產業應用的共性問題,是對安全和服務質量的顧慮。所以要創造我國云計算產業發展的良好生態環境,關鍵首先在于打造一個云計算應用的良好基礎。
應在完成頂層設計的戰略和規劃的基礎上,由政府主導、企業參與,制定云計算產業的相關法律,立法保護用戶安全與隱私;
制定云計算產業的安全和服務質量標準;
優選和規范基礎設施架構;
采取措施支持數據開放,構造開源的生態環境;
建設優質的服務體系,使上云的用戶真正體驗到敢用、能用、好用、愛用。
3.不斷完善、創新、強化云計算平臺的安全措施
現階段,云計算技術日趨完善,并在各行業加速落地。然而影響云計算產業發展和應用的最普遍、最核心的制約因素就是云計算的安全性和數據私密性保護。因此,建議應在軟、硬件和管理三個方面加強安全措施建設。
由于政府和各行業企業信息系統的重要程度不同,上云用云的需求也存在差異。例如黨政軍等核心部門及一些戰略性涉密企業,其信息系統涉及到國計民生,因此在應用云技術時需要其具備較高的信息安全和自主可控級別,而一些普通行業的企業,大部分信息系統對信息安全和自主可控的要求則相對不高,可以參考公安部《信息安全技術網絡安全等級保護基本要求》。
4.面向“自主可控”發展需求,推進產學研用協同攻關
鼓勵龍頭企業和研究機構開放平臺資源,帶動產業鏈上核心芯片、基礎軟件、應用軟件、關鍵設備、大數據平臺等關鍵環節的發展。
加快突破人工智能核心技術,持續支持國外企業聯合高校科研院所用戶單位優勢力量強強聯合協同推進,構建高水平云計算和人工智能服務平臺,培育云計算和人工智能領域具有國際競爭力的龍頭骨干企業。
5.按不同層級區別劃分應用云計算技術
由于政府和各行業企業信息系統的重要程度不同,上云用云的需求也存在差異。參考公安部《信息安全技術網絡安全等級保護基本要求》,以及不同行業用戶信息系統的重要程度,建議當前可將中國政府和企業用戶劃分成四級:
一級用戶:對安全可控需求高
二級用戶:安全可控需求較高
三級用戶:安全可控需求級別一般
四級用戶:安全可控需求級別較低
結語
隨著世界各主要國家經濟發展進入深度調整階段,產業結構不斷優化,新興信息技術加速迭代,數字經濟蓬勃發展,全球云計算產業正迎來新機遇,各主要國家都將云計算、5G和人工智能等新興技術視為承載各類數字化、智能化升級的核心基礎設施,作為數字經濟時代國際競爭和發展經濟新動能的制高點。
我國云計算產業發展快速發展壯大,并已成為保障我國經濟結構調整,向數字化、智能化轉型的重要基礎設施。但也凸顯出核心技術自主研發程度較低、生態系統建設滯后等問題。未來,中國云計算產業必須重點突破,加速應用深度,才有望實現數字經濟的高質量、可持續發展。
?


















分享題目:國務院發展研究中心:中國云計算產業發展白皮書
路徑分享:http://www.yijiale78.com/news/101631.html
成都網站建設公司_創新互聯,為您提供標簽優化、定制開發、企業網站制作、商城網站、移動網站建設、用戶體驗
聲明:本網站發布的內容(圖片、視頻和文字)以用戶投稿、用戶轉載內容為主,如果涉及侵權請盡快告知,我們將會在第一時間刪除。文章觀點不代表本網站立場,如需處理請聯系客服。電話:028-86922220;郵箱:631063699@qq.com。內容未經允許不得轉載,或轉載時需注明來源: 創新互聯
猜你還喜歡下面的內容